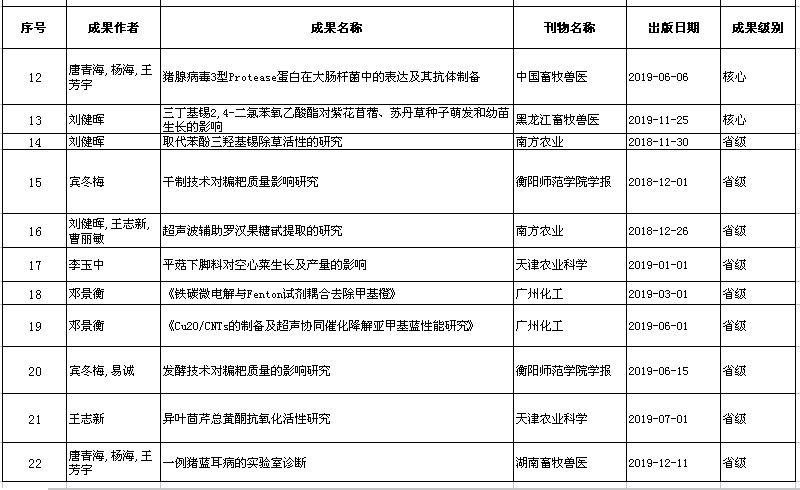
2019年发表公开科研论文统计表

作者: 时间:2019-12-23 点击数:

 

 

 

 

 

 

 

地址:德赢AC米兰中国官方网站西校区 行政办公楼      邮编:421008   联系电话:0734-8486744     邮箱:smkx@hynu.edu.cn 

版权:Copyright ©2021 德赢AC米兰·(中国区)官方网站 - MilanSports All Rights Reserved